郑州医药健康职业学院2024年银龄教师招聘公告

发布时间:2024/4/20 来源:人事处

一、学校简介

伏羲腹丘,滔滔溱洧。岐黄故土,健康学府。郑州医药健康职业学院,是一所乘着国家大力发展职业教育和医药大健康产业的东风,在建党百年应运而生的一所全日制医药类高等职业院校。2021年经河南省人民政府批准、教育部备案,并于当年开始招生。学校位于岐黄文化发祥地新密市,以服务地方经济社会发展为己任,结合当地康养文旅产业发展前景、岐黄文化深厚历史背景、乡村振兴等区域需求,利用学校资源优势,依托美丽乡村黄固寺,推动“校区、社区、景区、园区”四位一体新型大学建设。

学校规划征地3000亩,规划建筑面积50万平方米,学校现有校园占地887亩,建筑面积为18.79万平方米,含教学实训区、生活保障区、图书收藏区、学生宿舍区等。学校设有护理学院、康养学院、药学院、检验学院、口腔学院、管理信息学院、马克思主义学院、公共基础部、基础医学部等11个二级学院(部)。开设有护理、康复治疗技术、口腔医学技术、药学、医学检验技术、医学影像技术等37个专业及方向。先后建成有护理实训中心、中医康养技能实训中心、临床医学实训中心等数十个设备先进、功能齐全的实验实训中心。

学校全面贯彻“人才强校”和“专家治校”的战略思想,切实加强师资队伍建设,着力引进高层次人才。紧密围绕国家高质量发展战略和地方经济社会发展需求,不断拓展办学空间,初步确立了高等学历教育为主体、中等职业教育和继续教育为两翼的“一体两翼”办学格局,明确了“以医药为核心的大健康专业”为主体,以理、工、商、管类专业为辅助,突出中医药特色的专业体系。学校计划在“十五五”末期,力争跨入河南职业院校“双高”建设行列,为推动“健康中原”建设“健康中国”打牢医药卫生人才基础,为医学教育事业和人民卫生健康事业做出积极贡献! 

为贯彻落实《国家银龄教师行动计划》(教师(2023)6号)、《教育部办公厅关于做好银龄教师支持民办教育行动实施工作的通知》(教师厅函(2024)4号),根据建设高水平职业院校的战略发展需要和人才队伍发展规划,学校面向社会公开招聘相关学科专业领域的高校高水平退休教师,从事教育教学、教研科研和青年教师传帮带工作,共同谱写郑州医药健康职业学院高质量发展的华章。现将有关事项公告如下:

二、基本条件

1.忠诚党的教育事业,贯彻党的教育方针,遵守国家宪法和法律法规,具有良好的思想政治素质、职业道德和师德师风修养。

2.认同民办教育办学理念,愿意为民办教育事业的建设和发展贡献力量。

3.已按国家相关规定正式办理完退休手续的高校教师,年龄一般在65周岁以下,特殊情况可聘至70周岁。符合《教师法》规定的任职资格条件。

4.副教授及以上职称,学术造诣较深,有较为丰富的相关行业经验,可适当放宽条件。

5.能够胜任并完成相关专业核心课程的讲授任务和教研、科研任务。能够承担指导青年教师工作和学校(学部、院)安排的其他工作。

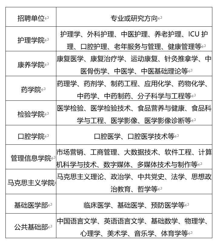
三、招聘计划

图片

四、聘期任务

1.围绕学校办学定位,开展课程教学、教学指导、课题研究、学科专业建设、团队建设等工作。

2.通过传、帮、带等方式指导青年教师,承担培养所在单位学科带头人和青年学术骨干任务。

五、福利待遇

1.薪酬待遇:按照工作岗位、学历、职称,确定具有竞争力的薪资标准,具体薪资待遇面议。担任学科专业带头人等特殊人才可以“一人一议、一事一议”协商确定。

2.福利补贴:绩效奖金、过节福利、免费工作餐、免费班车、带薪寒暑假、法定休假。

六、报名方式

1.报名时间:自招聘计划发布之日起,接受应聘人员咨询和报名,长期有效。

2.报名材料:

(1)个人简历(含学习和工作经历、工作业绩等);

(2)学历、学位证书及专业技术职务资格证扫描件;

(3)退休证或退休证明扫描件;

(4)身体健康证明(近6个月内三甲医院体检证明材料)。

3.报名方式:符合基本条件人员请将个人简历及相关报名材料以电子邮件的方式发送至指定邮箱:zzyyjkrsc@163.com。邮件标题请注明:银龄教师+姓名+学历+职称+专业方向

七、联系方式

工作地点:郑州医药健康职业学院

郑州市新密市超化新区创业大道3号

招聘邮箱:zzyyjkrsc@163.com

联 系 人:卢老师、陈老师

联系电话:0371-86575111;0371-69968801

学校主页:www.zzyyzy.edu.cn


上一篇:郑州医药健康职业学院 2024年招聘启事

下一篇: 郑州医药健康职业学院 2024年招聘启事